Home Despre noi Produse Service/Suport Contact
                   
Amplificatoare de casa

ISeria AC 300I ISeria ACY 400I ISeria ACH 400I ISeria AC 450I
ISeria AC 750 (amplificatoare de casa cu cale inversa)I
ISeria AC 860 (amplificatoare de casa cu cale inversa)I
ISeria PA 860 (amplificatoare de casa cu cale inversa)I

Seria PA 860 - Amplificatoare de casa cu cale inversa

PA 860

Descriere functionala
  • Amplificator profesional pentru cladiri mari sau complexe de apartamente CATV / MATV
  • Banda de frecventa:

  • - calea directa optional: 300, 450, 550, 750, 860 MHz
    - calea inversa optional: 40 sau 65 MHz
  • Proiectare in tehnica power-doubler
  • 1 sau 2 iesiri RF
  • Puncte de masura interne a semnalelor de RF
  • Carcasa din Al turnat
Date tehnice generale  
PA 860
Dimensiuni L x l x H  
192 x 131 x 107 mm
Greutate  
aprox. 2,00  Kg
Clasa de protectie  
IP 65
Gama temperatura operare  
-25…+70 grd. C
Putere absorbita  
14 VA
Tensiune alimentare  
220 Vac sau  telealimentare 35…90 Vac, 50 Hz
Conexiuni: cablu coaxial
PG 11 ( 5 / 8 “ )
  impedanta
75 ohm
Caracteristici tehnice
Banda frecventa: calea directa
47 sau 84 pina la 300, 450, 550, 750, 860 MHz
  calea inversa
4…40 sau 65 MHz
Calea directa: return loss
min 16 dB
  amplificare
34 dB
  factor de zgomot
tipic 7 dB
  reglaj nivel
0…20 dB
  reglaj tilt
0…20 dB
  neliniaritate
+/- 0,5 dB
  nivel iesire (DIN 45004B)
tipic 123 dBµV
  nivel in mufa test
- 20 dB
Numar iesiri  
1 sau 2
Calea inversa: amplificare
17 dB
  reglaj tilt
0…18 dB
  reglaj nivel
0…20 dB
  return loss
min 20 dB
  nivel iesire (DIN 45004B)
120 dBµV
Nota: caracteristicile se refera la amplificatorul cu o iesire
 
Optiuni pentru comanda
Calea directa Etaj iesire cale directa
Opt  CD3  Calea directa 47 sau 84…300 MHz Opt  CDQ  Echipare cu tranzistori
Opt  CD4  Calea directa 47 sau 84…450 MHz Opt  CDH  Echipare cu hibrid
Opt  CD5  Calea directa 47 sau 84…550 MHz Alimentare
Opt  CD7  Calea directa 47 sau 84…750 MHz Opt  A1  Alimentare locala 220 Vac, 50 Hz
Opt  CD8  Calea directa 47 sau 84…860 MHz Opt  A2  Telealimentare 35…90 Vac, 50 Hz
Calea inversa Configurare iesiri
Opt  CI0  Fara cale inversa Opt  E10  O singura iesire 
Opt  CI*4  Calea inversa 5…40 MHz Opt  E20  2 iesiri, splitter S2.4
Opt  CI*6  Calea inversa 5…65 MHz Opt  E21  2 iesiri, distribuitor D1.8
* = Q  Echipare cu tranzistori Opt  E22  2 iesiri, distribuitor D1.12
* = H  Echipare cu hibrid Monitorizare
  Opt  M0  Fara monitorizare
  Opt  M1  Cu monitorizare
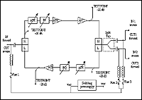
Schema bloc amplificator de casa cu cale inversa PA 860
Schema bloc amplificator de casa cu cale inversa PA 860
Schema bloc amplificator de casa cu cale inversa PA 860
Schema de montaj amplificator de casa cu cale inversa PA 860